M&M FDT 1.2.1 Online Specification
 6.3.4 Scan for Communication Hardware


Interfaces and Methods   -   Schemas   -   FDT Specification   -   Quicklinks   -   Abbreviations

Up to FDT Specification

6.1 DTM Peer To Peer Communication
6.1.1 Establish a Connection between DTM and Device
6.1.2 Asynchronous Connect
6.1.3 Asynchronous Disconnect
6.1.4 Asynchronous Transaction
6.2 Nested Communication
6.2.1 Generate Systemtopology
6.2.2 Establish a Connection between DTM and Device
6.2.3 Asynchronous Transaction
6.3 Topology Scan
6.3.1 Scan Network
6.3.2 Cancel Topology Scan
6.3.3 Provisional Scan Result Notifications
6.3.4 Scan for Communication Hardware
6.3.5 Manufacturer specific Device Identification
6.4 Registration of Protocol Specific FDT Schemas
6.5 Configuration of a Fieldbus Master
6.6 Starting and Releasing Applications
6.7 Channel Access
6.8 DCS Channel Assignment
6.9 Printing of DTM Specific Documents
6.10 Printing of Frame Application Specific Documents
6.11 Propagation of Changes
6.12 Locking
6.12.1 Locking for Non Synchronized DTMs
6.12.2 Locking for Synchronized DTMs
6.13 Instantiation and Release
6.13.1 Instantiation of a New DTM
6.13.2 Instantiation of an Existing DTM
6.13.3 Instantiation of a DTM User Interface
6.13.4 Release of a DTM User Interface
6.14 Persistent Storage of a DTM
6.14.1 State machine of instance data
6.14.1.1 Modifications
6.14.1.2 Persistence
6.14.2 Saving Instance Data of a DTM
6.14.3 Reload of a DTM Object for Another Instance
6.14.4 Copy and Versioning of a DTM Instance
6.15 Audit Trail
6.16 Comparison of Two Instance Data Sets
6.16.1 Comparison Without User Interface
6.16.2 Comparison With User Interface
6.17 Failsafe Data Access
6.18 Set or Modify Device Address With User Interface
6.19 Sets or Modifies Known Device Addresses Without User Interface
6.20 Display or Modify All Child Device Addresses With User Interface
6.21 Device Initiated Data Transfer
6.22 Starting and Releasing DTM User Interface in Modal Dialog
6.23 Parent Component Handling Redundant Slave
6.24 Initialization of a Channel ActiveX Control
6.24.1 Supports IFdtChannelActiveXControl2
6.24.2 Does Not Support IFdtChannelActiveXControl2
6.25 DTM Upgrade
6.25.1 Saving Data from a DTM to be Upgraded
6.25.2 Loading Data in the Replacement DTM
6.26 Usage of IDtmSingleDeviceDataAccess::ReadRequest / Write Request
6.27 Instantiation of DTM and BTM

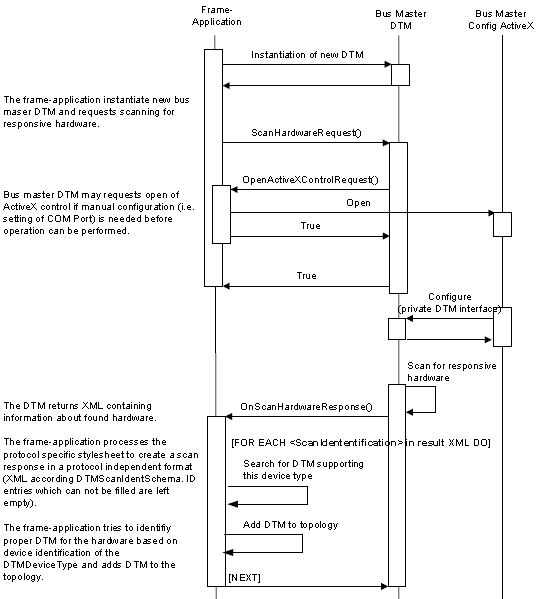
6.3.4 Scan for Communication Hardware

Scan for communication hardware is needed for full automatic creation of a system topology out of an existing bus topology. Frame Application needs to check available communication hardware first and instantiate corresponding Bus Master DTM before scan for sub-topology is feasible.

Used methods:
IDtmHardwareIdentification::ScanHardwareRequest()
IDtmScanEvents::OnScanHardwareResponse()
IFdtActiveX::OpenActiveXControlRequest() (or IFdtActiveX2:OpenDialogActiveXControlRequest())



© by M&M Software GmbH, parts of this website taken from FDT Interface Specification Version 1.2.1, © by FDT Group, AISBL.
This website is published for support of M&M products as granted in license conditions, chapter 2.1.
Last updated 2015-02-05 15:17
Email: FDT Technical Support Line.