M&M FDT 1.2.1 Online Specification
 6.14.1.1 Modifications


Interfaces and Methods   -   Schemas   -   FDT Specification   -   Quicklinks   -   Abbreviations

Up to FDT Specification

6.1 DTM Peer To Peer Communication
6.1.1 Establish a Connection between DTM and Device
6.1.2 Asynchronous Connect
6.1.3 Asynchronous Disconnect
6.1.4 Asynchronous Transaction
6.2 Nested Communication
6.2.1 Generate Systemtopology
6.2.2 Establish a Connection between DTM and Device
6.2.3 Asynchronous Transaction
6.3 Topology Scan
6.3.1 Scan Network
6.3.2 Cancel Topology Scan
6.3.3 Provisional Scan Result Notifications
6.3.4 Scan for Communication Hardware
6.3.5 Manufacturer specific Device Identification
6.4 Registration of Protocol Specific FDT Schemas
6.5 Configuration of a Fieldbus Master
6.6 Starting and Releasing Applications
6.7 Channel Access
6.8 DCS Channel Assignment
6.9 Printing of DTM Specific Documents
6.10 Printing of Frame Application Specific Documents
6.11 Propagation of Changes
6.12 Locking
6.12.1 Locking for Non Synchronized DTMs
6.12.2 Locking for Synchronized DTMs
6.13 Instantiation and Release
6.13.1 Instantiation of a New DTM
6.13.2 Instantiation of an Existing DTM
6.13.3 Instantiation of a DTM User Interface
6.13.4 Release of a DTM User Interface
6.14 Persistent Storage of a DTM
6.14.1 State machine of instance data
6.14.1.1 Modifications
6.14.1.2 Persistence
6.14.2 Saving Instance Data of a DTM
6.14.3 Reload of a DTM Object for Another Instance
6.14.4 Copy and Versioning of a DTM Instance
6.15 Audit Trail
6.16 Comparison of Two Instance Data Sets
6.16.1 Comparison Without User Interface
6.16.2 Comparison With User Interface
6.17 Failsafe Data Access
6.18 Set or Modify Device Address With User Interface
6.19 Sets or Modifies Known Device Addresses Without User Interface
6.20 Display or Modify All Child Device Addresses With User Interface
6.21 Device Initiated Data Transfer
6.22 Starting and Releasing DTM User Interface in Modal Dialog
6.23 Parent Component Handling Redundant Slave
6.24 Initialization of a Channel ActiveX Control
6.24.1 Supports IFdtChannelActiveXControl2
6.24.2 Does Not Support IFdtChannelActiveXControl2
6.25 DTM Upgrade
6.25.1 Saving Data from a DTM to be Upgraded
6.25.2 Loading Data in the Replacement DTM
6.26 Usage of IDtmSingleDeviceDataAccess::ReadRequest / Write Request
6.27 Instantiation of DTM and BTM

6.14.1.1 Modifications

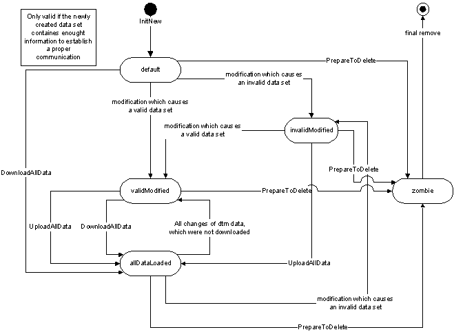
This state machine reflects the possible states of an instance data set concerning modifications.

This state machine diagram can be simplified.
In addition, sometimes the arrows are described with method names (PrepareToDelete()) and sometimes with sentences. However, DownloadAllData is neither a method nor a sentence.
All available states are reflected in an enumeration attribute of the DTMParameterSchema, except the "zombie" state. The question is, why a zombie state is needed and what the difference to the final state of the UML diagram is.
Last but not least there is a statement which indicates that this diagram is only valid if the newly created data set has enough information to establish communication. The question is: which diagram shall be used if this is not the case?
State

Meaning

default

The contents of the instance data set are the default data. This state will typically appear after creation of a new data set

validModified

The data set was modified in a consistent manner

invalidModified

The data set was modified. The data are not in a consistent state.

AllDataLoaded

The instance data set was loaded from or into the related device. NOTE: This state means not, that the data within the device are equal to the data found within the related instance data set. Due to the fact that a user can use tools out of the scope of FDT, the FDT-Specification can not guarantee such a state

zombie

The instance data set is prepared to delete, no access to this data is allowed



© by M&M Software GmbH, parts of this website taken from FDT Interface Specification Version 1.2.1, © by FDT Group, AISBL.
This website is published for support of M&M products as granted in license conditions, chapter 2.1.
Last updated 2015-02-05 15:17
Email: FDT Technical Support Line.