Up to FDT Specification
5.1 Actors 5.2 Use cases 5.2.1 Observation 5.2.2 Operation 5.2.3 Maintenance 5.2.4 Planning 5.2.5 OEM Service 5.2.6 Administrator 5.3 DTM Use Case Realization 5.4 Frame Application Use Case Realization
| 5.2.4 Planning
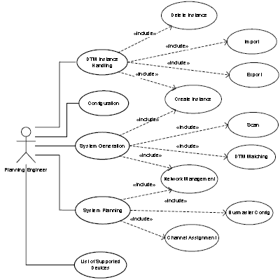
Figure 19: Use case - Planning Engineer Use Case: | DTM Instance
Handling | Brief Description: | With this use case
a "Planning Engineer" actor can handle (E.g. instantiate, import,
export, delete) a device instance in the Frame Application. | GUI: | | Frame Application
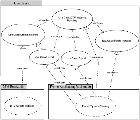
and DTM | Print: | | Not supported | Device Connection: | Not necessary | UserLevel | Observer: | No access | Operator: | Maintenance: | Planning Eng.: | Accessible | UserFlags: | No changes | Included Use Case: | Create Instance | Brief Description: | In this use case a
new device instance can be created and placed into the project. After creation of a
new device instance, the device parameter set must be instantiated. This
action is performed by the DTM. | GUI: | | Frame Application
and DTM (if it supports device default selection) | Included Use Case: | Import | Brief Description: | The parameter set
may be instantiated by importing data from a database (for example a
template database) or by copying the parameter set from an already
instantiated and verified device. | GUI: | | FA | Included Use Case: | Export | Brief Description: | To copy data from
one device instance to another, the device instance data can be
exported. | GUI: | | FA | Included Use Case: | Delete Instance | Brief Description: | Deletion of a
device instance | GUI: | | FA |

Figure 20: Realization of
use case "DTM Instance Handling" Use Case: | Configuration | Brief Description: | This use case
enables the "Planning Engineer" actor to configure a complex device. | GUI: | | DTM | Print: | | May be supported | Device Connection: | Must not have a
connection established | UserLevel | Observer: | No access | Operator: | Maintenance: | Planning Eng.: | Accessible | UserFlags: | No changes |

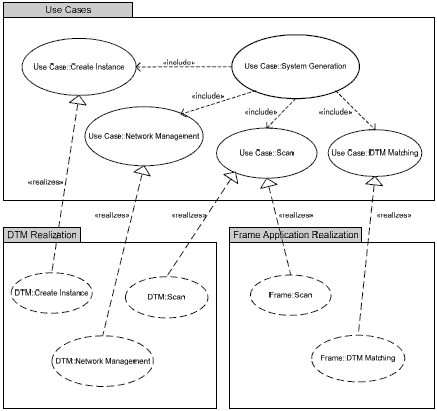
Figure 21: Realization of
use case "Configuration" Use Case: | System Generation | Brief Description: | Use case to perform
all necessary actions for the creatuib of topology based on the result
of scan. | GUI: | | Frame Application
and DTM | Print: | | Frame Application
and DTM | Device Connection: | Necessary | UserLevel | Observer: | No access | Operator: | Maintenance: | Planning Eng.: | Accessible | UserFlags: | No changes | Included Use Case: | Scan | Brief Description: | Retrieves the list
of available devices via the IFdtSubtopology interface from a channel
object. The channel object may be provided by a DTM or by Frame
Application. | GUI: | | The Frame
Application may offer a GUI for representation of the list of devices. | Print: | | No support | Device Connection: | Needs a temporary
connection. (The channel must have online access.) | Included Use Case: | Network Management | Brief Description: | Use case for
network management purposes e.g. address setting as a
function of a Communication-DTM. | Included Use Case: | DTM matching | Brief Description: | Use case for
finding a DTM that matches best the information
retrieved in the Scan use case. | Included Use Case: | Create Instance | Brief Description: | In this use case a
new device instance can be created and placed into the project. After creation of a
new device instance, the device parameter set must be instantiated. This
action is performed by the DTM. | GUI: | Frame Application
and DTM (if it supports device default selection) |

Figure 22: Realization of
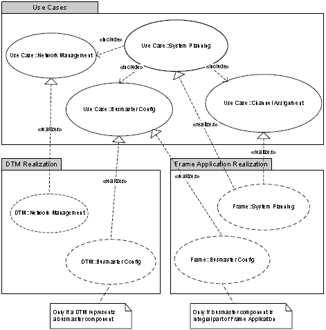
use case "System Generation" Use Case: | System Planning | Brief Description: | Use case to perform
all necessary actions for the editing of topology information. | GUI: | | Frame Application
and DTM | Print: | | Frame Application
and DTM | Device Connection: | Not necessary | UserLevel | Observer: | No access | Operator: | Maintenance: | Planning Eng.: | Accessible | UserFlags: | No changes | Included Use Case: | Network Management | Brief Description: | Use case for
network management purposes e.g. address setting as a
function of a Communication-DTM. | Included Use Case: | Bus master
Configuration | Brief Description: | Use case for
configuration of bus master DTMs | Included Use Case: | Channel Assignment | Brief Description: | Use case for
editing the FDT channel assignments |

Figure 23: Realization of
use case "System Planning" Use Case: | List of Supported
Devices | Brief Description: | In this use case a
list of all supported devices within a project can be viewed and edited. A " Planning
Engineer" actor can select a device from this list to create a new
device instance. An actor with the "
Administrator" actor flag set has access to change this list. | GUI: | | FA | Print: | | No support | Device Connection: | No connection | UserLevel | Observer: | No access | Operator: | Maintenance: | Planning Eng.: | Accessible for
viewing only | UserFlag | Administrator: | Accessible for
editing | OEM Service: | No changes |

Figure 24: Realization of
use case "List of Supported Devices"
|