M&M FDT 1.2.1 Online Specification
 5.2.3 Maintenance


Interfaces and Methods   -   Schemas   -   FDT Specification   -   Quicklinks   -   Abbreviations

Up to FDT Specification

5.1 Actors
5.2 Use cases
5.2.1 Observation
5.2.2 Operation
5.2.3 Maintenance
5.2.4 Planning
5.2.5 OEM Service
5.2.6 Administrator
5.3 DTM Use Case Realization
5.4 Frame Application Use Case Realization

5.2.3 Maintenance

Figure 13: Use case - Maintenance

Use Case:

Simulation

Brief Description:

This use case simulates the behavior of a device.

Therefore the actor is allowed to perform temporary changes within the device parameters, like forcing the device to set a fixed current analog output.

GUI:

DTM-specific

Print:

DTM-specific

Device Connection:

Must have a connection established

UserLevel

Observer:

No access

Operator:

Maintenance:

Accessible

Planning Eng.:

UserFlags:

No changes

Figure 14: Realization of use case "Simulation"

Use Case:

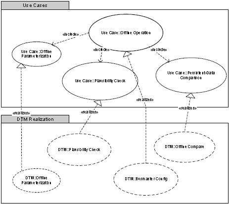
Offline Operation

Brief Description:

This use case includes all operations which do not require an established connection to a device.

Only for up- and download a connection to a device may be temporarily established.

GUI:

DTM and Frame Application

Print:

DTM

Device Connection:

Depends on the included use case

UserLevel

Observer:

No access

Operator:

Maintenance:

Accessible

Planning Eng.:

UserFlags:

No changes

Included Use Case:

Plausibility Check

Brief Description:

Every time the parameter values are changed a plausibility check is automatically performed. As long as the plausibility check fails, the data cannot be saved to the database or written to the device. There may be two options depending on rules or application environment:

  • After display of a warning, inconsistent data may be stored
  • For safety reasons after display of a warning writing of data is prohibited.

Users:

The plausibility check may be more tolerant for actors of higher level.

Included Use Case:

Offline Parameterization

Brief Description:

The user may change parameter values. The changes will only affect data in the Frame Application database after stored as persistent data. Data should be signed as transient data until they are stored.

GUI:

DTM

Print:

DTM

Device Connection:

No connection necessary

Included Use Case:

Persistent Data Comparison

Brief Description:

Allows the user to compare the offline parameter set with parameter sets of other instances, of device default or of project default parameter sets.

The data sets may be editable and data may be transferred from one data set to the other.

GUI:

DTM

Print:

May be supported by the DTM

Device Connection:

Not necessary

Figure 15: Realization of use case "Offline Operation"

Use Case:

Repair

Brief Description:

This use case stands for operations which must be performed to repair or change a device.

Example: A Frame Application supports a temporary deletion of a device with automatically parameterization download when the device has been reinstalled.

UserLevel

Observer:

No access

Operator:

Maintenance:

Accessible

Planning Eng.:

UserFlag

Administrator:

No changes

OEM Service:

Accessible with extended functionality (see below)

Figure 16: Realization of use case "Repair"

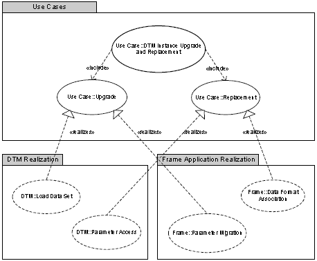
Use Case:

DTM Instance Upgrade and Replacement

Brief Description:

This use case stands for operations which must be performed to upgrade or to replace a DTM. Upgrade or replacement are used when the ProgId of the new DTM is different to the ProgId of the previous DTM.

The data format of the new DTM can be either compatible (Upgrade) or incompatible (Replacement) to the data format of the previous DTM.

UserLevel

Observer:

No access

Operator:

Maintenance:

Accessible

Planning Eng.:

UserFlag

Administrator:

No changes

OEM Service:

No changes

Included Use Case:

Replacement

Brief Description:

This use case stands for operations which must be performed to replace a DTM in the case of incompatible data set format.

Included Use Case:

Upgrade

Brief Description:

This use case stands for operations which must be performed to upgrade a DTM in the case of compatible data set format. Refer to chapter 3.6 and 6.25

Editorial: This diagram has no description

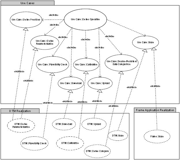
Use Case:

Online Operation

Brief Description:

This use case includes all operations which are performed directly with the device.

GUI:

DTM-specific

Print:

DTM-specific

Device Connection:

Connected or disconnected

Users:

Operator:

No access

UserLevel

Observer:

No access

Operator:

Maintenance:

Accessible

Planning Eng.:

Fully accessible excluding OEM-specific parameter

UserFlag

Administrator:

No changes

OEM Service:

Accessible with extended functionality (see below)

Included Use Case:

Online Functions

Brief Description:

The "Online Functions " use case offers all procedures which include direct communication with the device. The use case may include simple procedures like resetting but also more complex procedures with several sections like calibration or teach in.

Included Use Case:

Online Parameterization

Brief Description:

When this use case starts all parameters are read from the device and exposed to the user within a GUI. Within the GUI the user may change parameters, depending on the user level. The device is updated immediately if the changed parameterization is in a verified state.

Included Use Case:

Device-/Persistent Data Comparison

Brief Description:

This use case gives the user the possibility to compare persistent and device data. The user may edit data and copy between these two sources.

Included Use Case:

Calibration

Brief Description:

This use case invokes calibration procedures to adjust the input for e.g. pressure transmitters or the current for the output..

Included Use Case:

Plausibility Check

Brief Description:

Every time the device parameters or the configuration data is changed a plausibility check is automatically performed. As long as the plausibility check fails, the data cannot be written to the device.

UserLevel, UserFlag:

The plausibility check may be more tolerant for actors of higher level.

Included Use Case:

Upload

Brief Description:

Reads the whole parameter set from the device into the Frame Application database.

An upload started by an "OEM Service" actor may upload additional OEM parameters.

GUI:

If the Frame Application supports up- and download for a group of devices, the Frame Application may offer a GUI for a better control of the upload process.

Print:

No support

Device Connection:

Needs a temporary connection

Included Use Case:

Download

Brief Description:

Like upload, but in the opposite direction.

GUI:

If the Frame Application supports up- and download for a group of devices, the Frame Application may offer a GUI for a better control of the download process.

Print:

No support

Device Connection:

Needs a temporary connection

Included Use Case:

Scan

Brief Description:

Retrieves the list of available devices via the IFdtSubtopology interface from a channel object. The channel object may be provided by a DTM or by Frame Application.

GUI:

The Frame Application may offer a GUI for representation of the list of devices.

Print:

No support

Device Connection:

Needs a temporary connection. (The channel must have online access.)

Figure 17: Realization of use case "Online Operation"

Use Case:

Bulk Data Handling

Brief Description:

This use case stands for the possibility to handle (e.g. up- and download, parameter adjustment or report generation) a group of instruments at once. This use case handles bulk data on system level.

GUI:

Frame Application

Print:

Not supported

Device Connection:

Needs a connection

UserLevel

Observer:

No access

Operator:

Maintenance:

Accessible

Planning Eng.:

UserFlags:

No changes

Included Use Case:

Upload

Brief Description:

Reads the whole parameterization from the devices of the group into the Frame Application database.

Included Use Case:

Download

Brief Description:

Like upload, but in the opposite direction.

Figure 18: Realization of use case "Bulk Data Handling"



© by M&M Software GmbH, parts of this website taken from FDT Interface Specification Version 1.2.1, © by FDT Group, AISBL.
This website is published for support of M&M products as granted in license conditions, chapter 2.1.
Last updated 2015-02-05 15:17
Email: FDT Technical Support Line.