Up to FDT Specification
5.1 Actors 5.2 Use cases 5.2.1 Observation 5.2.2 Operation 5.2.3 Maintenance 5.2.4 Planning 5.2.5 OEM Service 5.2.6 Administrator 5.3 DTM Use Case Realization 5.4 Frame Application Use Case Realization
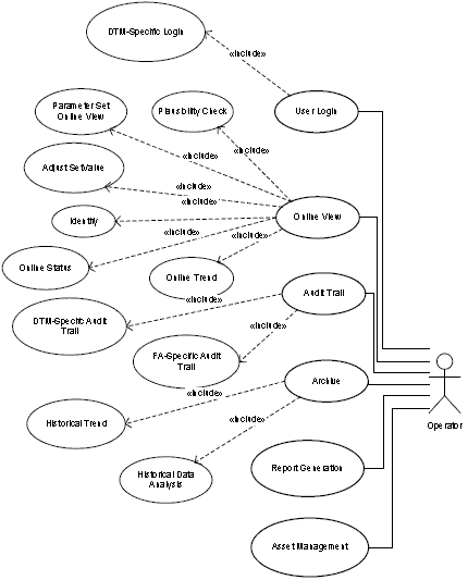
| 5.2.2 Operation
Figure 6: Use case - Operation Use Case: |
User Login | Brief
Description: |
A person of
specified actor type logs into the Frame Application. If verification
fails the person may act as an "Observer"
actor only. | GUI: | |
Part of the
Frame Application | Print: | |
No support | Device
Connection: |
Not
established | UserLevel |
Observer: |
Depends on
the Frame Application |
Operator: |
Accessible |
Maintenance: |
Planning Eng.: | UserFlag |
Administrator: |
OEM Service: |
Accessible
with extended functionality (see below) | Included
Use Case: |
DTM-Specific
Login | Brief
Description: |
Access to
manufacturer specific information e.g. production codes, changes log | GUI: | |
Part of the
DTM | Print: | |
No support | Device
Connection: |
Typically
needs an established connection | UserFlag |
OEM Service: |
Accessible
only for OEM Service |

Figure 7: Realization of
use case "User Login" Use Case: |
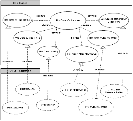
Online View | Brief
Description: |
This use
case offers a complete set of operations for viewing of device
parameters and status. | GUI: | |
The GUI is
part of the DTM. The Frame Application can offer online views for a
group of devices. | Print: | |
Online View should always support print function to create
documentation. | Device
Connection: |
Needs an
established connection to one or more devices
(Adjust SetValue may influence device data) | UserLevel |
Observer: |
No access |
Operator: |
Accessible |
Maintenance: |
Planning Eng.: | UserFlags: |
No changes | Included
Use Case: |
Parameter
Set Online View | Brief
Description: |
Enables the
actor to load parameters from the device for viewing and documenting
(printing). | Included
Use Case: |
Adjust
SetValue | Brief
Description: |
Enables the
actor to adjust the SetValues of a device (e.g. positioner,
controllers). | Included
Use Case: |
Online
Status | Brief
Description: |
Use case
for viewing and analyzing the current device status. | Included
Use Case: |
Online
Trend | Brief
Description: |
Use case
for generating and watching trends of dynamic online values. | Included
Use Case: |
Plausibility Check | Brief
Description: |
Every time
the device parameters or the configuration data is changed a
plausibility check is automatically performed. As long as the
plausibility check fails, the data cannot be written to the device. |
Included Use Case: |
Identify | Brief
Description: | Displays identification of device instance information e.g. address,
TAG, Fieldbus-Rev., DD-Rev., Firmware. This information is protocol
dependent. It also may contain device type specific information. Further
information may be provided: references to documentation, area to add
comments to the device instance. Refer to Device Identification chapter
in protocol specific FDT-JIG-Annex specifications. |

Figure 8: Realization of
use case "Online View" Use Case: |
Audit Trail | Brief
Description: |
Use case to
enable the actor viewing and deleting audit trail data. | GUI: | |
The
component, which supports audit- trail, has to provide an adequate GUI. | Print: | |
Printing
for documentation purpose as a need for audit trails and therefore has
to be supported. | Device
Connection: |
No
connection necessary | UserLevel |
Observer: |
No access |
Operator: |
Accessible
for viewing only |
Maintenance: |
Planning Eng.: |
View,
export and delete | UserFlags: |
No changes | Included
Use Case: |
DTM-Specific
Audit Trail | Brief
Description: |
Every DTM
might support an audit trail on its own. | Included
Use Case: |
FA-Specific
Audit Trail | Brief
Description: |
The Frame
Application may implement a system global audit trail using internal
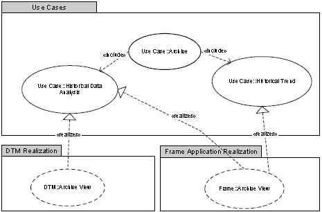
data and named DTM properties exported from the DTM via the IDtmAuditTrailEvents interface. |

Figure 9: Realization of
use case "Audit Trail" Use Case: |
Archive | Brief
Description: |
The "Archive"
use case describes the access to a Frame Application archive for viewing
and data analysis. | GUI: | |
The
component, which supports archive functions, has to provide an adequate
GUI. | Print: | |
Every
archive component should support printing too. | Device
Connection: |
Not
necessary | UserLevel |
Observer: |
No access |
Operator: |
Accessible
for viewing only |
Maintenance: |
Planning Eng.: |
View,
export and delete | UserFlags: |
No changes | Included
Use Case: |
Historical
Trend | Brief
Description: |
The archive
operations may support visualization of historical data (for example
trending). | Included
Use Case: |
Historical
Data Analysis | Brief
Description: |
Some Frame
Applications and DTMs may support extended operations to analyze
historical data. |

Figure 10: Realization of use case
"Archive" Use Case: |
Report Generation | Brief
Description: |
The print
function of a use case can normally be started from its GUI.
In addition
to printing the actual view of a GUI some Frame Applications may
implement a configurable documentation mechanism which enables the actor
to generate reports. This report may be generated by combining the
prints of several use cases or several devices.
For example
a report could be generated containing "Online
View", "Audit
Trail" and "Online Operation" printouts for one device or a report may be
generated containing the configuration of a HART multiplexer and its
clients. | GUI: | |
Frame
Application | Print: | |
Frame
Application in combination with one or more DTMs | Device
Connection: |
Depends on
the type of report | UserLevel,
UserFlag: |
The printed
information may depend on user level and user flags. |

Figure 11: Realization of
use case "Report Generation " Use Case: |
Asset Management | Brief
Description: |
Frame
Application provides mechanism for asset management | GUI: | |
The
component, which supports asset management functions, has to provide an
adequate GUI. | Print: | |
Frame
Application supporting this use case should support printing, too. | Device
Connection: |
Not
necessary | UserLevel |
Observer: |
No access |
Operator: |
Accessible
for viewing only |
Maintenance: |
Planning Eng.: |
View,
export and delete | UserFlags: |
No changes |

Figure 12: Realization of
use case "Asset Management"
|