M&M FDT 1.2.1 Online Specification
 5 FDT Session Model and Use Cases


Interfaces and Methods   -   Schemas   -   FDT Specification   -   Quicklinks   -   Abbreviations

Up to FDT Specification

5.1 Actors
5.2 Use cases
5.2.1 Observation
5.2.2 Operation
5.2.3 Maintenance
5.2.4 Planning
5.2.5 OEM Service
5.2.6 Administrator
5.3 DTM Use Case Realization
5.4 Frame Application Use Case Realization

5 FDT Session Model and Use Cases

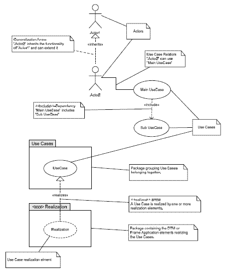
The following figure shows the UML syntax that is used throughout this chapter.

Editorial hint: This picture has no Figure descriptoin
The following figure shows the main use cases.

  Figure 5: Use case - Main Use Case Diagram

They are specified in more detail in the following sections, including textual descriptions and optionally some necessary scenarios.



© by M&M Software GmbH, parts of this website taken from FDT Interface Specification Version 1.2.1, © by FDT Group, AISBL.
This website is published for support of M&M products as granted in license conditions, chapter 2.1.
Last updated 2015-02-05 15:17
Email: FDT Technical Support Line.