M&M FDT 1.2.1 Online Specification
 4.2.1 FDT Object Model


Interfaces and Methods   -   Schemas   -   FDT Specification   -   Quicklinks   -   Abbreviations

Up to FDT Specification

4.1 Overview of the FDT interfaces
4.2 FDT Objects
4.2.1 FDT Object Model
4.2.2 DTM State Machine
4.10 General Concepts
4.10.1 Task Related FDT Interfaces
4.10.2 Return Values of Interface Methods
4.10.3 Dual Interfaces
4.10.4 Unicode
4.10.5 Asynchronous vs. Synchronous Behavior
4.10.6 ProgIds
4.10.7 Slave Redundancy
4.10.8 Field Bus Scanning and DTM Assignment

4.2.1 FDT Object Model

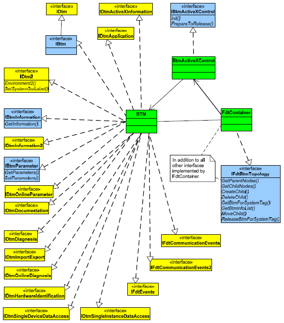
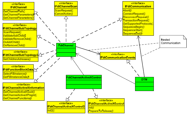
These FDT Objects and at least the interfaces represent the tasks for the integration of a field-deviceapplication into a Frame Application. All interfaces of a DTM, of a BTM, of a channel as well as the interfaces of the container are implemented by one COM object so that a client can access them by calling QueryInterface on one of these interfaces of a server object. So a client is able to detect availability of optional interfaces of each object during runtime.



Figure 4-2 – FDT Objects- DTM, DtmActiveXControl and FdtContainer

IFdtCommunicationEvents can be implemented by a separate object, not neccessarily by the DTM. However, dtmINSPECTOR checks if the interface is implemented by the DTM. The same applies to IFdtCommunicationEvents2, except that dtmINSPECTOR does not perform the check for that interface.



Figure 4-3 – FDT Objects- FdtChannel

IFdtCommunicationEvents can be implemented by a separate object, not neccessarily by the DTM. However, dtmINSPECTOR checks if the interface is implemented by the DTM.
The methods are listed for all interfaces except IFdtCommunicationEvents. The interface IFdtCommunicationEvents2 is not listed at all in this diagram.



Figure 4-4 – FDT Objects- BTM and BtmActiveXControl

IFdtCommunicationEvents and IFdtCommunicationEvents2 can be implemented by a separate object, not neccessarily by the BTM. BTMs are not supported for testing in dtmINSPECTOR.



Figure 4-5 – FDT Data types

For data type definitions see also chapter 8.2.


© by M&M Software GmbH, parts of this website taken from FDT Interface Specification Version 1.2.1, © by FDT Group, AISBL.
This website is published for support of M&M products as granted in license conditions, chapter 2.1.
Last updated 2015-02-05 15:17
Email: FDT Technical Support Line.